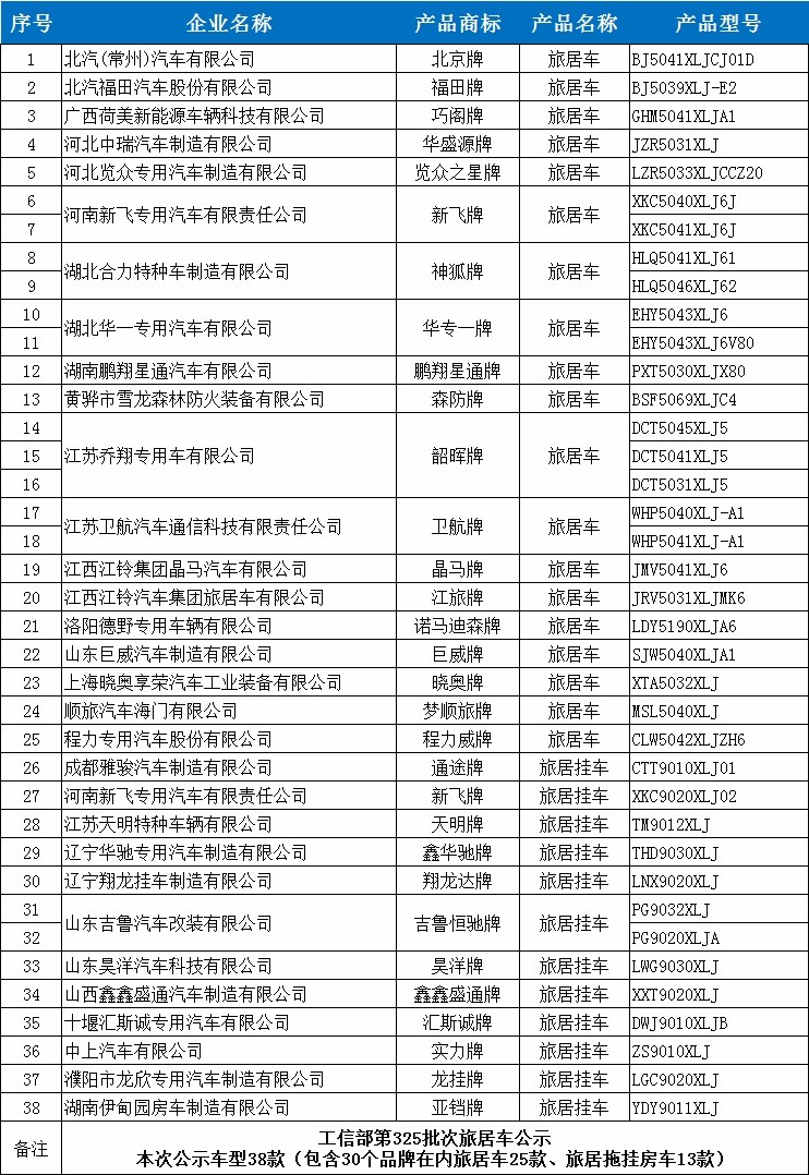
【21RV 新闻】2019年10月17日,工业和信息化部(简称工信部)在官方网站公示了申报第325批次的旅居车公告,公示期7天,截止到2019年10月24日。第324批公示申报的旅居车及旅居挂车产品涉及30个品牌38款车型,其中包含25款自行式房车,13款拖挂式房车。详细列表如下:



●览众之星牌LZR5033XLJCCZ20旅居车



今年3月份览众正式推出了新款览众C4,接着今年8月份北京房车展又推出了新款览众C5、C7,近期我们在工信部官网看到这款览众之星牌LZR5033XLJCCZ20旅居车,表示览众新C5已经获得上牌公告。其实这几次的升级车型主要是针对底盘上的升级,新车搭载了最新的长城风骏7皮卡底盘。风骏7车型的外观采用了长城皮卡最新的设计风格,六边形样式的前格栅与两侧大灯相连,前包围的设计感较强,内部为蜂窝样装饰,看上去具有不错的野性,车头给人以硬朗的感觉。车尾造型依旧方正,通过尾门上的形面变化为其增添了一定的设计元素。车厢部分依然是硬朗的线条设计,全新C5这款车厢搭配这跨硬朗的底盘看起来更加的协调。按照惯例,览众C5依然为汽油版本,国六排放标准版。

览众旗下C系列车型最大最具优势的还是这款额头床,其最大宽度达到1900mm,最大进深为1880mm,高度为720mm,可同时容纳两个成人休息。整体室内布局都沿用了旧款车型的设计,配色和家具颜色进行了升级和优化,内饰整体要优于旧款车型,更有居家的氛围。览众风骏C5另外一个优势是它满足国六排放标准,汽油版在北京还可以上蓝牌。同时览众风骏C5有着着大空间、舒适的驾乘感受和良好的休憩环境,也能满足一般家庭的出行需求。C5搭载2.0T汽油发动机,动力达到了163马力,匹配6速手动变速箱,最高可达到160km/h,对于大家的第一台入门级房车,C5值得考虑。
●程力威牌CLW5042XLJZH6旅居车


大家对上汽大通V90这款底盘的期待始终热度不减,在8月份北京房车展上,首先由上汽大通原厂基于这款V90底盘打造出了首款RV90车型,看完实车的用户对于这款车始终褒贬不一。值得一说的是,V90这款底盘确实带给我们一些新鲜的东西,比如说像乘用车一样的驾驶室设计,精致的中控区设计,还有一些我们乘用车常见的AEB自动刹车系统、FCW前碰撞预警、LDW车道偏离预警、LCA变道辅助和BSD盲区监测等多项安全配置功能。

近期,我们在工信部官方网站看到了这款程力威牌CLW5042XLJZH6旅居车,它是由程力专用汽车股份有限公司基于V90底盘打造而成的一款B型房车,内饰采用原木风格,座椅采用浅蓝和纯白色拼接而成,根据工信部公示的简况,该车可以乘坐3-6人,也就意味着车内的座椅布局是可以变动的。工信部提供车型的公示图为前排单排双人卡座沙发,中置卫生间,车尾是一张双人床,目前没有更多这款车的床位尺寸和配置参数。
●巨威牌SJW5040XLJA1旅居车






对巨威房车有一定了解的朋友们都知道,巨威旗下的阿瑞斯系列车型和拉斐尔系列自行式房车几乎都采用相似的大额头造型设计,在如今房车市场小额头盛行的前提下,巨威急需一款能够弥补其市场份额的车型,那么这款福特底盘小额头车型就诞生了。巨威这款小额头车型从造型来看,属于很耐看的类型,尽管额头顶部没有与车厢顶部齐平,但是小巧的造型,前后过渡比较流畅。车身采用纯白色涂装,搭配巨威房车惯用的蓝色拉花,车尾沿用了其他车型的条带式尾灯。新车搭载一款2.2T柴油动力发动机,匹配6速手动变速箱,后双胎,新车或为国六排放。

这款巨威小额头车型内部还是一贯的美式风格内饰,布局形式有多款可以选择,我们看到公示图为后横置床版本和后纵置床版本,客厅为双人对座式卡座沙发,车门左右两侧是厨房区和衣柜。这两款布局形式可以参考之前的阿瑞斯5600系列车型和拉斐尔4700系列车型。
●鹏翔星通牌PXT5030XLJX80旅居车


▲3月份下线的D-max皮卡房车

▲工信部公示的日产纳瓦拉皮卡房车
今年3月份,霞客乐首款皮卡房车在工厂下线,基于五十铃D-max底盘改装,外形采用的是眼镜王蛇仿生设计,加入了电动升降顶。半年时间之后,又一款皮卡房车在工信部获得公示,这款车采用了和前一款相似的车厢设计,底盘则采用日产纳瓦拉皮卡改装,这和此前霞客乐房车定的年度战略吻合。该车搭载一款2.5升自然吸气发动机,匹配5速或6速手动变速箱,最高功率184马力,四轮驱动。从公示的内部图可以看出,内饰沿用了旧款车型的设计风格,轻量化原木风格,额头是一张特大号的双人床,车尾是固定卫生间,卡座沙发可以转换成床位。
作者:王海龙
2022-09-22
作者:王海龙
2022-08-15
作者:张斯粤
2022-07-29
作者:21rv松仔
2022-07-27
作者:郭豪
2022-07-25
作者:21rv松仔
2022-07-14
作者:王海龙
2022-07-13
作者:21rv松仔
2022-07-06
作者:王海龙
2022-06-18
作者:21rv
2022-06-16
1.微信扫描二维码添加好友
2.请标注“有车”或“无车”